Table of Contents
S88 Connectie
Inhoud → Central Stations → DDX Digital Direct Xtra
- ORD-1 | Märklin Delta 6604 en ORD-1 | Märklin 6015/6017 Booster met RS232 | Roco booster met RS232 | S88 Modules
Introductie
Het is mogelijk om je terugmeldmodules aan je PC's LPT poort te koppelen.
Vanwege de verschillende LPT-chipsets en 5V signaalniveau's is het mogelijk dat er dataverlies is bij lange S88-kabels.
Om deze problemen te omzeilen gebruik je het beste zoveel mogelijk korte kabels.
Theoretisch kan je 496 terugmeldingen verkrijgen met deze kabels maar helaas is dit niet mogelijk vanwege het aantal kabels en de ruis die daarop voorkomt.
Zo is het maar mogelijk om enkele S88-modules te koppelen.
Indien je meer terugmeldmodules nodig hebt, kijk dan eens naar onze ORD-1.
ORD-1 geeft 4 gebufferde S88 Poorten (en meer).
Zo kan je tot 1984 terugmeldingen maken. Niemand heeft dit reeds getest, doe en poging en kom in het guinnes book of records
S88 Terugmeldmodules
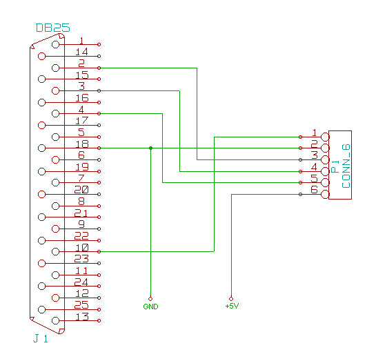
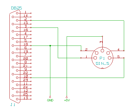
De eenvoudigste manier om S88 terugmeldingen aan je PC te koppelen is dmv een simpele kabel met een D-SUB-25 connector aan de ene zijde en de S88 connector aan de andere kant.
| Signal | LPT-Pin | S88-Pin |
| Clock | 2 | 3 |
| Load | 3 | 4 |
| Reset | 4 | 5 |
| Data | 10 | 1 |
| GND | 18 | 2 |
| +5V | 6 |
Je dient wel een externe voeding van +5v en GND te voorzien want de LPT-poort is niet bij machte om een 5V te leveren voor de S88 modules.

